
《Advanced science》是Wiley出版集團旗下的一本開放獲取(Open Access)綜合性學術期刊,于2014年創刊。在中科院最新升級版分區表中,大類學科為材料科學1區,小類學科中化學綜合為1區、納米科技為2區、材料科學綜合為1區,屬于TOP期刊。《Advanced science》是一本跨學科開放獲取期刊,涵蓋材料科學、物理和化學、醫學和生命科學以及工程學等領域,主要發表這些領域的一流基礎和應用研究成果。
期刊出版周期:12 issues/year;影響因子:14.1;ISSN:2198-3844;發文量:3290篇/年;
審稿速度:平均12周;版面費:USD 5270.00;

一、研究背景與目標
缺血性腦卒中的嚴峻性與代謝危機:缺血性腦卒中是由于腦動脈血流中斷導致的腦組織損傷,是全球范圍內致殘和致死的主要原因之一。腦組織高度依賴葡萄糖和氧氣作為能量來源。一旦缺血,能量代謝會迅速從有氧氧化轉向無氧糖酵解,導致ATP耗竭并引發一系列損傷級聯反應,最終造成神經元死亡。
乳酸的雙重角色演變:乳酸長期以來被視為糖酵解的代謝廢物和組織缺氧的標志。然而,近年的研究顛覆了這一認知,發現乳酸在腦內扮演著更為復雜的角色。在病理條件下,如缺血性腦卒中,乳酸可作為重要的能量底物,通過“星形膠質細胞-神經元乳酸穿梭”被神經元利用,緩解能量危機。此外,臨床和實驗研究均表明,外源性補充乳酸能夠減輕缺血性腦損傷并改善神經功能。
乳酸化修飾:連接代謝與表觀遺傳的新橋梁:2019年,張等人發現乳酸可以作為前體,誘導組蛋白上的賴氨酸發生乳酸化修飾,這是一種全新的表觀遺傳修飾。這表明乳酸不僅參與能量代謝,還能直接調控基因表達。后續研究揭示,乳酸化修飾廣泛存在于各種蛋白質中,并在免疫調控、神經活動等過程中發揮關鍵作用。然而,在缺血性腦卒中中,特別是非組蛋白的乳酸化修飾 是否有功能,其具體機制如何,尚屬未知。
MeCP2 - 神經系統中的關鍵轉錄調控因子:甲基CpG結合蛋白2是一種重要的轉錄調控因子,主要表達于成熟神經元。它通過其甲基化CpG結合域識別DNA甲基化位點,并招募共抑制因子或共激活因子來調控基因轉錄。MeCP2的功能異常與Rett綜合征等多種神經發育障礙密切相關。在腦卒中研究中,MeCP2也被發現參與神經可塑性和損傷過程,但其是否受乳酸化修飾調控,以及這種調控在卒中中的意義,尚未被探索。
本研究立足于腦卒中中的代謝-表觀遺傳交叉領域,旨在探究一個核心科學問題:在缺血性腦損傷中,乳酸是否通過誘導非組蛋白MeCP2的乳酸化修飾,進而調控神經元凋亡,最終發揮神經保護作用?
二、關鍵技術總結
研究綜合運用了多種體內外實驗技術,探討MeCP2的乳酸化修飾對神經元細胞凋亡的保護機制。
動物模型:
采用經典的tMCAO小鼠模型模擬臨床缺血再灌注損傷。利用MeCP2條件性敲除小鼠,并通過腺相關病毒 在神經元中特異性過表達野生型MeCP2或K210R/K249R雙位點突變體,用于研究MeCP2乳酸化在特定細胞類型中的功能。
細胞模型:
從胎鼠腦中分離原代皮層神經元培養,用于體外機制研究。通過氧糖剝奪/復氧細胞模型,模擬體外缺血再灌注損傷。HEK293T細胞系用于進行熒光素酶報告基因實驗、CRISPR/Cas9介導的MeCP2基因敲除等分子生物學實驗。
乳酸化修飾檢測與組學分析:
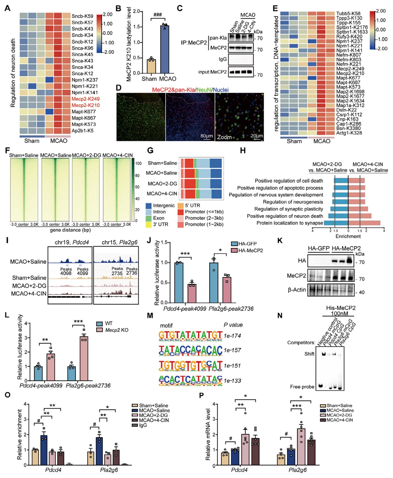
首先,通過Western Blot使用泛乳酸化抗體對腦組織蛋白樣品進行初步檢測,證實了腦缺血后整體蛋白質乳酸化水平的顯著上調;接著,利用抗乳酸化抗體的免疫沉淀技術從假手術組和MCAO組的缺血半暗帶組織中特異性富集乳酸化修飾的肽段,然后結合液相色譜-串聯質譜技術進行深度分析,系統性地鑒定并定量了在腦缺血背景下發生顯著變化的乳酸化蛋白質組譜,該蛋白質組學分析共鑒定出1402個乳酸化位點,對應于468個蛋白質,并篩選出97個上調位點;最后,為驗證關鍵候選靶點,研究進一步采用了平行反應監測這一靶向質譜技術,對MeCP2蛋白K210等特異性乳酸化位點進行了精確定量和驗證,從而完成了從全局篩查到重點靶標確認的完整分析流。
功能與行為學評估:
TTC染色定量分析腦梗死體積;TUNEL染色與流式細胞術檢測細胞凋亡;神經功能評分:包括改良神經功能嚴重程度評分、握力測試和步態失誤測試,全面評估小鼠的運動、感覺和反射功能。
藥理學與遺傳學干預:使用2-脫氧葡萄糖 抑制糖酵解,4-肉桂酸 抑制乳酸轉運,乳酸鈉 補充乳酸,以調控整體乳酸化水平。使用RGFP966 抑制HDAC3,CTB 激活p300,以特異性調控MeCP2的乳酸化水平。
三、主要研究結果
1、蛋白質乳酸化在缺血性腦卒中中具有神經保護作用
研究發現,腦缺血后1天,缺血半球腦組織中的乳酸水平和整體蛋白質乳酸化水平均顯著升高,且在缺血半暗帶區域尤為明顯。使用2-DG抑制糖酵解或4-CIN抑制乳酸轉運入神經元,均能顯著降低蛋白質乳酸化水平,并導致梗死體積增大、神經功能缺損加重。相反,外源性補充NALA可提高蛋白質乳酸化水平,并顯著減小梗死體積,改善神經功能。這表明蛋白質乳酸化是一個內在的神經保護機制。此外,免疫熒光共定位和流式細胞術分析表明,在腦缺血后,乳酸化修飾主要發生在神經元中,而在星形膠質細胞、小膠質細胞和少突膠質細胞中的變化不顯著。這提示乳酸化的神經保護作用具有細胞類型特異性。

圖1、蛋白質乳酸化在缺血性腦卒中中通過抑制神經元凋亡發揮神經保護作用
2、乳酸化通過抑制神經元凋亡發揮保護作用
功能實驗證實,抑制乳酸化會顯著增加TUNEL陽性的凋亡神經元數量,并上調凋亡標志物cleaved caspase-3的水平。相反,增強乳酸化則能有效減少神經元凋亡。值得注意的是,乳酸化調控主要影響凋亡通路,而對焦亡和壞死性凋亡通路影響不大。

圖2、蛋白質乳酸化在缺血性腦卒中中通過抑制神經元凋亡發揮神經保護作用
3、MeCP2是卒中中關鍵的乳酸化非組蛋白靶點
乳酸化蛋白質組學分析鑒定出468個蛋白上的1402個乳酸化位點在腦缺血后發生顯著變化。其中,與神經元死亡相關的蛋白中,MeCP2 的K210和K249位點的乳酸化水平顯著上調。
Co-IP和PLA實驗證實,腦缺血后MeCP2的乳酸化增強,并且主要發生在神經元中。此外, CUT&Tag分析發現,MeCP2的結合峰主要富集在基因的啟動子區域。抑制乳酸化后,MeCP2在促凋亡基因Pdcd4 和 Pla2g6 啟動子上的結合顯著減少。熒光素酶報告基因實驗和ChIP-qPCR證實,MeCP2能夠直接結合并抑制Pdcd4和Pla2g6的轉錄活性。而MeCP2的乳酸化是這一轉錄抑制功能所必需的。

圖3、MeCP2蛋白的乳酸化在腦卒中中調控神經元凋亡
4、K210和K249是MeCP2功能性的乳酸化位點
序列比對顯示,K210和K249位點在多個物種中高度保守。點突變實驗證明,將K210或K249突變為精氨酸會顯著降低MeCP2的乳酸化水平,并解除其對Pdcd4和Pla2g6的轉錄抑制。在神經元中表達無法乳酸化的K210R/K249R突變體,會導致在OGD/R條件下凋亡增加,Pdcd4和Pla2g6蛋白表達上調。

圖4、MeCP2在K210和K249位點的乳酸化特異性調控凋亡基因表達
5、神經元MeCP2乳酸化對改善卒中結局至關重要

圖5、神經元MeCP2乳酸化對改善卒中結局至關重要
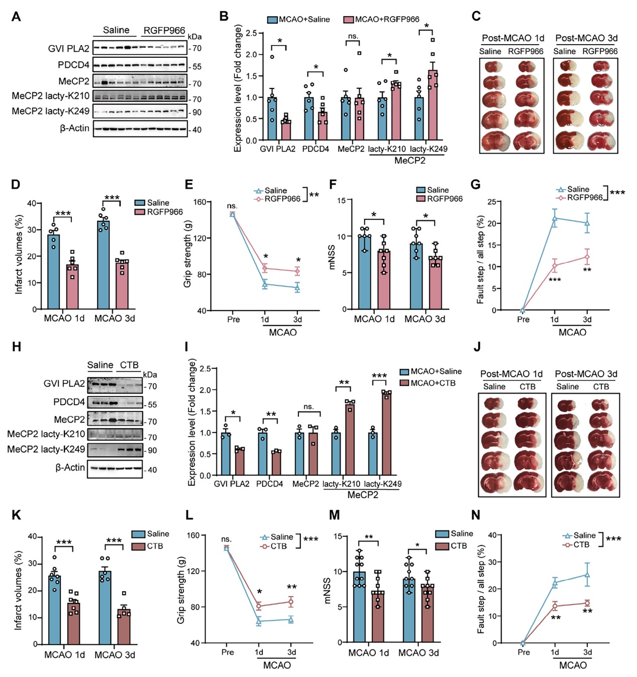
6、HDAC3和p300是調控MeCP2乳酸化的關鍵酶
HDAC3 是負責去除MeCP2乳酸化的去乳酸化酶。敲低HDAC3會增加MeCP2的乳酸化水平。p300 是催化MeCP2乳酸化的乳酸轉移酶。敲低p300會降低MeCP2的乳酸化水平。
而其他HDACs和乙酰轉移酶對MeCP2乳酸化沒有顯著影響。HDAC3抑制劑RGFP966治療MCAO小鼠發現,腦梗死體積顯著減小、小鼠的握力、神經功能評分(mNSS)和步態均得到顯著改善。而p300激活劑CTB顯著提升了MeCP2在K210和K249位點的乳酸化水平。同樣導致了GVI PLA2和PDCD4蛋白水平的下降,同時顯著減小了腦梗死體積,并促進神經功能的顯著恢復。HDAC3 作為“去乳酸化酶”負向調控MeCP2乳酸化,而p300 作為“乳酸化轉移酶”正向調控MeCP2乳酸化。

圖6、靶向HDAC3和p300調控MeCP2乳酸化可作為腦卒中的治療策略
四、全文結論
腦缺血誘導的乳酸積累驅動了廣泛的蛋白質乳酸化修飾,這是一種重要的內源性神經保護機制。轉錄調控因子MeCP2是缺血后一個關鍵的乳酸化修飾靶點,其K210和K249位點的乳酸化對神經保護至關重要。MeCP2乳酸化通過增強其與促凋亡基因Pdcd4和Pla2g6啟動子的結合,轉錄抑制這些基因的表達,從而減輕神經元凋亡。組蛋白去乙酰化酶HDAC3和乙酰轉移酶p300分別是MeCP2的“去乳酸化酶”和“乳酸化轉移酶”,共同精細調控其乳酸化水平。靶向MeCP2乳酸化通路,例如使用HDAC3抑制劑或p300激活劑,是一種極具潛力的缺血性腦卒中治療新策略。
五、研究意義與展望
首次揭示了非組蛋白乳酸化 在腦疾病中的關鍵作用,建立了“代謝物(乳酸)→ 表觀遺傳修飾(乳酸化)→ 轉錄調控(MeCP2)→ 細胞命運(凋亡)→ 疾病表型(腦損傷)”的完整調控軸,深化了我們對代謝與表觀遺傳交叉對話的理解,極大地拓展了乳酸化修飾的研究疆域。同時,更精準地定位到MeCP2蛋白K210和K249這兩個特定的乳酸化位點,為開發高特異性藥物奠定了堅實基礎。并通過藥理學手段抑制HDAC3 或激活p300來增強MeCP2乳酸化,在動物模型中能顯著改善卒中結局。為將基礎研究發現轉化為臨床應用提供了直接且可行的路徑。
參考文獻
M. Sun, Y. Zhang, R. Mao, Y. Chen, P. Liu, L. Ye, S. Xu, J. Jia, S. Shu, H. Li, Y. Yin, S. Xia, Y. Chen, Y. Xu, MeCP2 Lactylation Protects against Ischemic Brain Injury by Transcriptionally Regulating Neuronal Apoptosis. Adv. Sci. 2025, 12, 2415309. https://doi.org/10.1002/advs.202415309.